로고

로고
  • Company
  • Introduction
  • organization
  • Company

    (주)에프디씨의 발자취를 소개합니다.

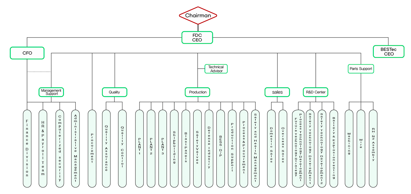
    organization

    임직원 모두 하나 된 마음으로 신뢰가 기본인 회사를 만들어 갑니다.